客服热线:400-632-9997

适老化无障碍服务
官网
首页 走进齐盛 客户服务 软件下载 网上营业厅 研发中心 投资者教育 营业网点
企业介绍
  • 公司介绍
  • 集团介绍
  • 荣誉汇总
  • 大事记
  • 形象宣传片
新闻公告
  • 公司公告
  • 公司新闻
企业文化
  • 企业文化
  • 标志诠释
  • 公司相册
  • 视频资料
信息公示
  • 公司基本情况公示
  • 董事监事和高管人员信息公示
  • 公司股东信息公示
  • 从业人员公示
  • 公司历史情况公示
  • 公司分支机构公示
  • 公司保证金账户公示
  • 投诉与信访公示
  • 公司诚信记录公示
  • 公司财务信息公示
  • 交易咨询业务公示
  • 投资者沟通渠道
  • 客户投诉处理流程
居间人公示
  • 居间人信息公示
  • 居间人权利和义务、禁止性行为
  • 期货居间人投资者风险告知书
  • 齐盛期货期货经纪合同
  • 解除居间关系的公告
人力资源
  • 人才理念
  • 招聘公示
党建工作
  • 党群活动
  • 廉政建设
开户专区
  • 开户说明
  • 交易流程
  • 销户流程
  • 异常交易风险说明书
  • 网上交易风险说明书
  • 期货交易者风险说明书
  • 出入金流程
  • 客户须知
  • 风控流程
  • 期货交易风险说明书
银期签约
  • 银签签约指南
应急处理
  • 应急交易
软件下载
  • 电脑交易软件
  • 手机交易软件
  • 模拟仿真软件
  • 程序化开发
  • 机房托管服务
问题帮助
  • 软件帮助
  • 银期问题
  • 开户问题
  • 出入金问题
  • 交易问题
  • 投诉相关
  • 期货助手
  • 期货术语
  • 账单解读
业务办理
  • 密码修改
  • 资料变更
  • 销户
电脑交易软件
模拟仿真软件
程序化开发
手机交易软件
机房托管
交易提示
  • 保证金提示
  • 手续费公示
交易日历
  • 交易日历
通知公告
  • 公司公告
团队介绍
齐策报告
  • 宏观金融
  • 黑色建材
  • 能源化工
  • 有色金属
  • 农副产品
  • 集运指数
数据中心
  • 基差数据
  • 核心观点
投教宣传专栏
  • 315投资者教育保护
  • 515全国投资者保护
  • 反洗钱专栏
  • 防非打非专栏
  • 投资者保护专题
  • 私募基金投教
  • 股东来了
  • 金融知识普及月
  • 世界投资者周
  • 打击场外配资专栏
  • 普法宣传
  • 诚信专栏
  • 居间人培训
  • 投资者适当性
  • 法律法规
  • 防范假冒证券基金期货经营机构诈骗专栏
营业网点
联系我们
首页 走进齐盛 客户服务 软件下载 网上营业厅 研发中心 投资者教育 营业网点
返回上一页
  • 企业介绍
    • 公司介绍
    • 集团介绍
    • 荣誉汇总
    • 大事记
    • 形象宣传片
  • 新闻公告
    • 公司公告
    • 公司新闻
  • 企业文化
    • 企业文化
    • 标志诠释
    • 公司相册
    • 视频资料
  • 信息公示
    • 公司基本情况公示
    • 董事监事和高管人员信息公示
    • 公司股东信息公示
    • 从业人员公示
    • 公司历史情况公示
    • 公司分支机构公示
    • 公司保证金账户公示
    • 投诉与信访公示
    • 公司诚信记录公示
    • 公司财务信息公示
  • 居间人公示
    • 居间人信息公示
    • 居间人权利和义务、禁止性行为
    • 期货居间人投资者风险告知书
    • 齐盛期货期货经纪合同
    • 解除居间关系的公告
  • 人力资源
    • 人才理念
    • 招聘公示
  • 党建工作
    • 党群活动
    • 廉政建设
  • 开户专区
    • 开户说明
    • 交易流程
    • 销户流程
    • 异常交易风险说明书
    • 网上交易风险说明书
    • 期货交易者风险说明书
    • 出入金流程
    • 客户须知
    • 风控流程
    • 期货交易风险说明书
  • 银期签约
    • 银签签约指南
  • 应急处理
    • 应急交易
  • 软件下载
    • 电脑交易软件
    • 手机交易软件
    • 模拟仿真软件
    • 程序化开发
    • 机房托管服务
  • 问题帮助
    • 软件帮助
    • 银期问题
    • 开户问题
    • 出入金问题
    • 交易问题
    • 投诉相关
    • 期货助手
    • 期货术语
    • 账单解读
  • 业务办理
    • 密码修改
    • 资料变更
    • 销户
  • 电脑交易软件
  • 模拟仿真软件
  • 程序化开发
  • 手机交易软件
  • 机房托管
  • 交易提示
    • 保证金提示
    • 手续费公示
  • 交易日历
    • 交易日历
  • 通知公告
    • 公司公告
  • 团队介绍
  • 齐策报告
    • 宏观金融
    • 黑色建材
    • 能源化工
    • 有色金属
    • 农副产品
    • 集运指数
  • 数据中心
    • 基差数据
    • 核心观点
  • 投教宣传专栏
    • 315投资者教育保护
    • 515全国投资者保护
    • 反洗钱专栏
    • 防非打非专栏
    • 投资者保护专题
    • 私募基金投教
    • 股东来了
    • 金融知识普及月
    • 世界投资者周
    • 打击场外配资专栏
  • 营业网点
  • 联系我们
  1. 首页
  2. 投资者教育
  3. 投教宣传专栏
  4. 反洗钱专栏

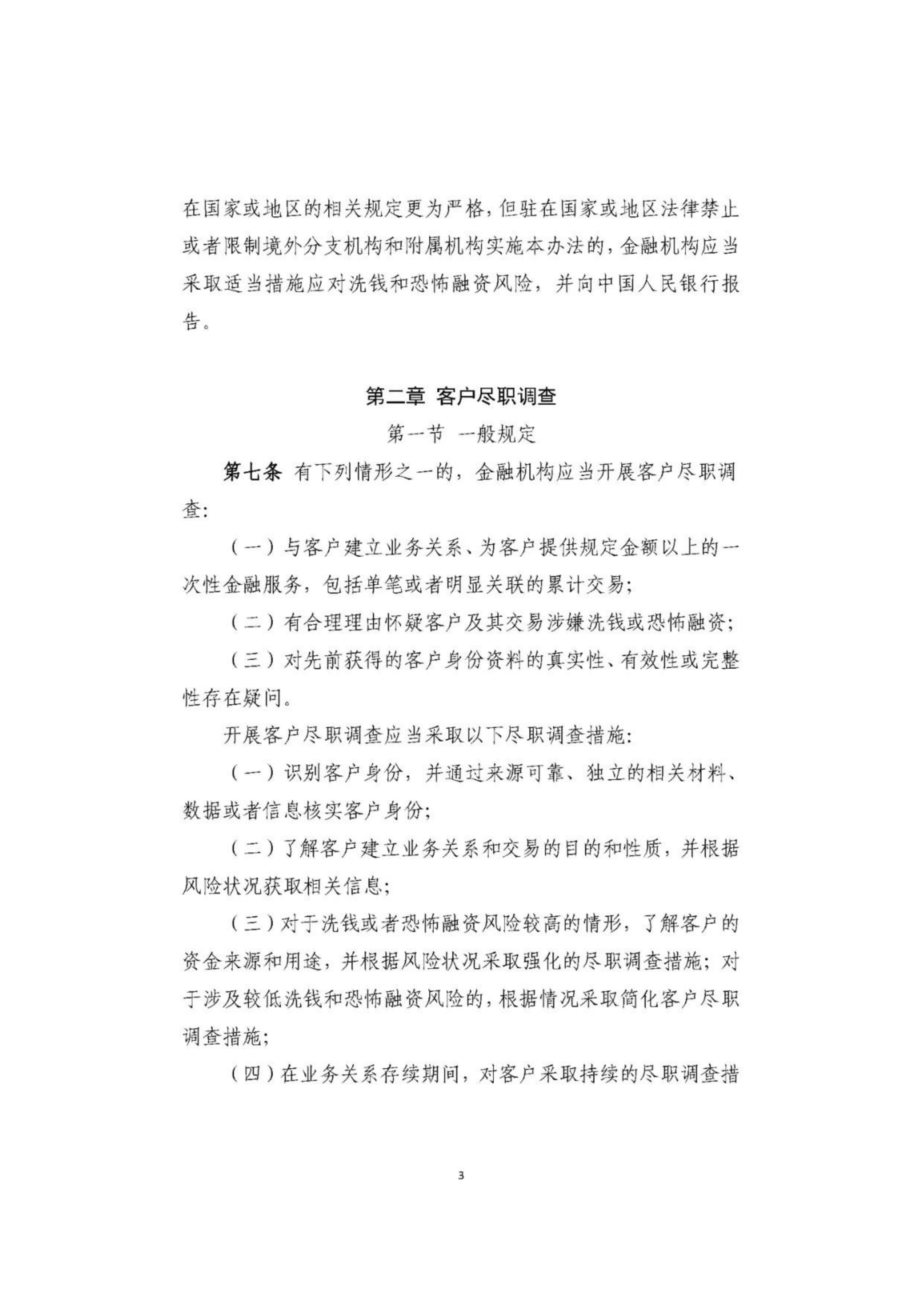
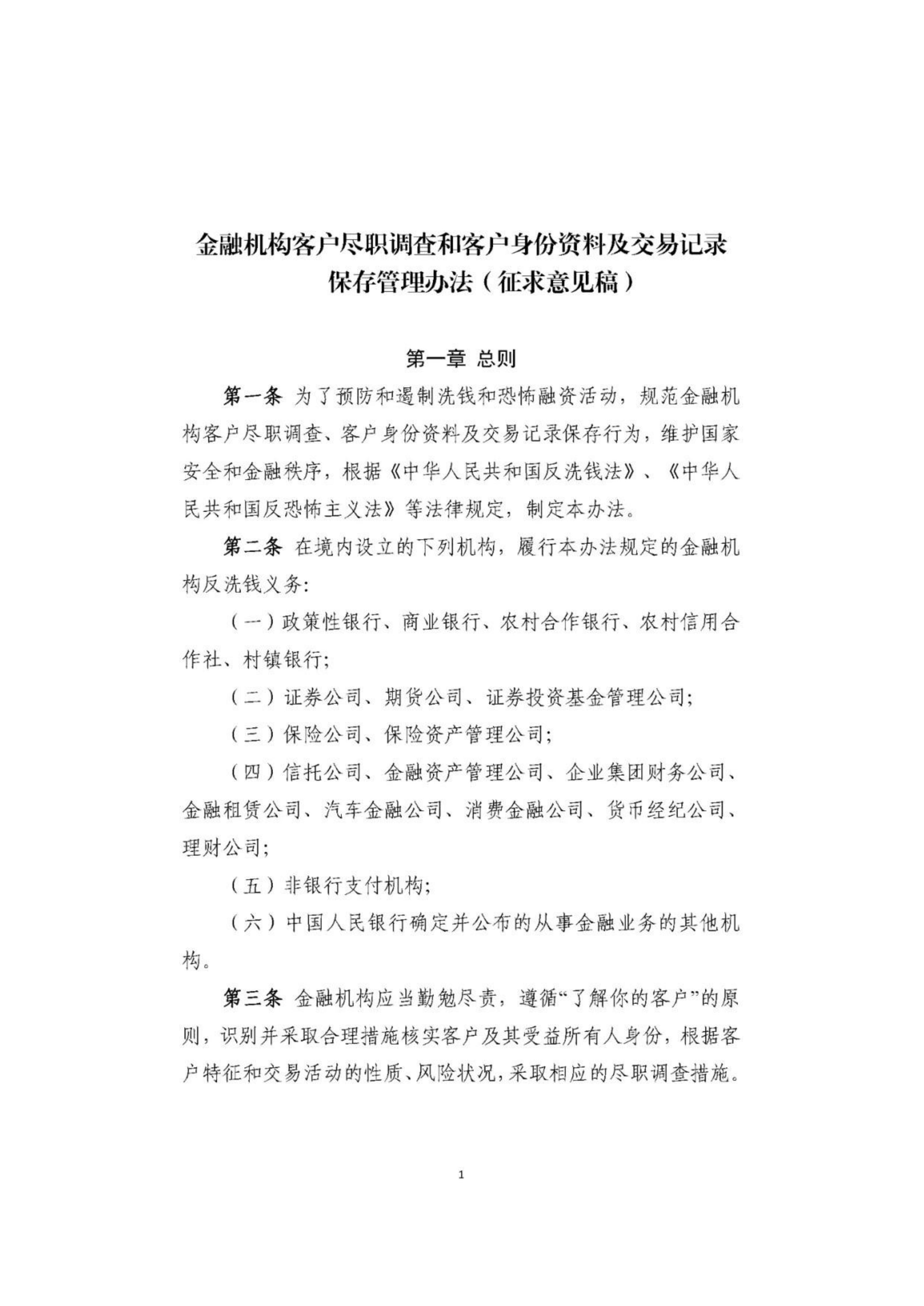
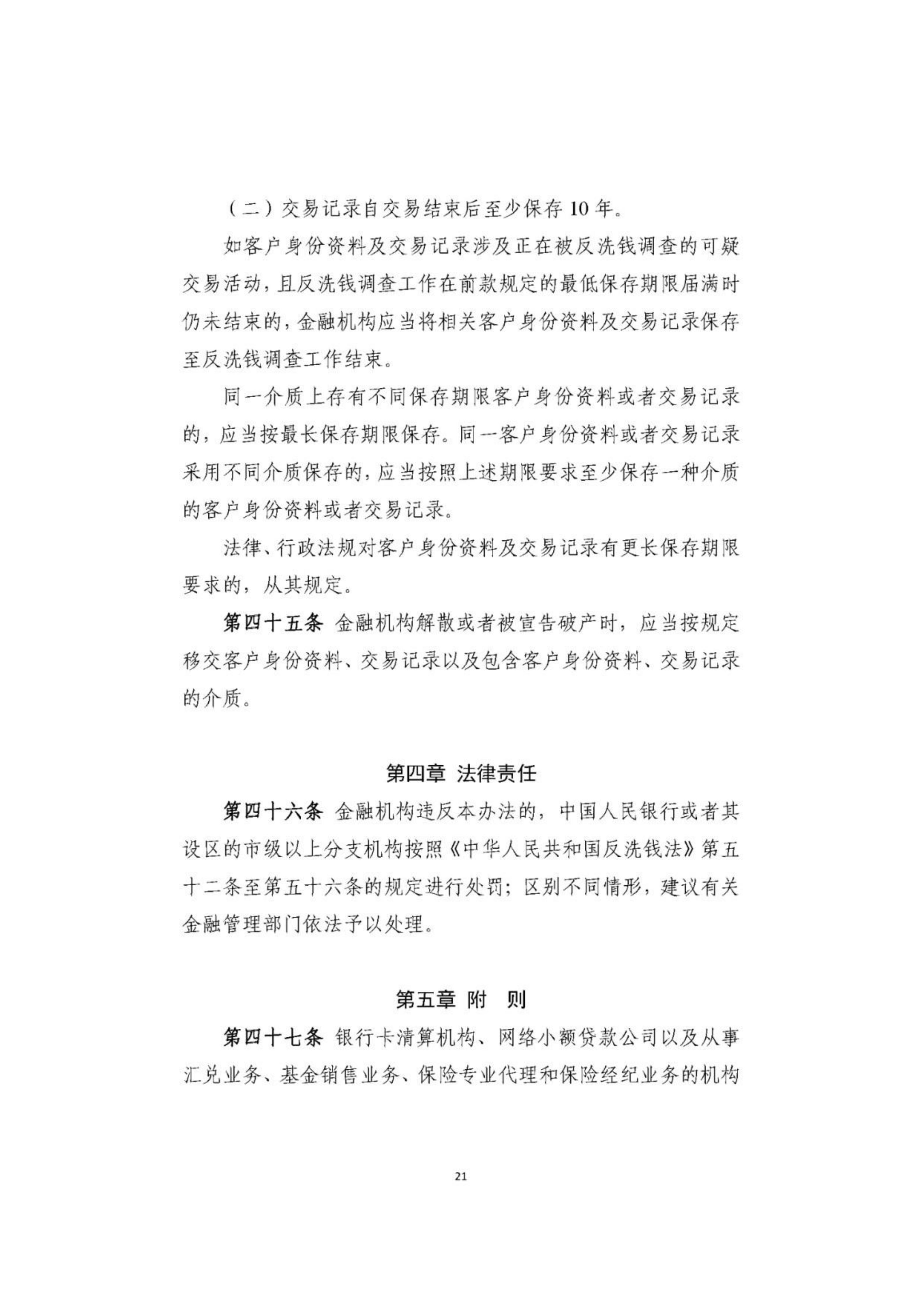
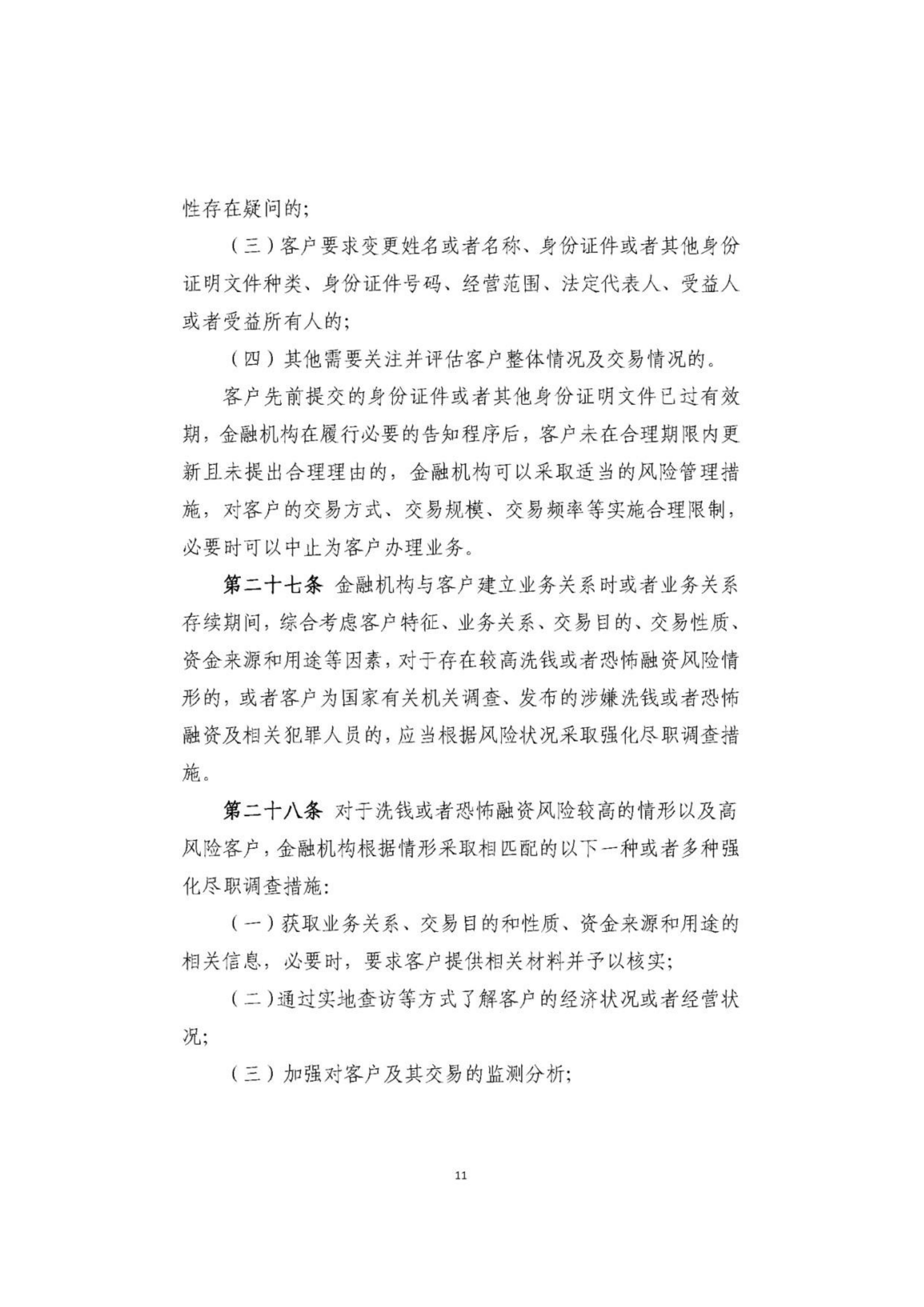
【反洗钱法律法规】金融机构客户尽职调查和客户身份资料及交易记录保存管理办法(征求意见稿)

发布时间:2025年10月23日 作者:王文韬 浏览量: 569 阅读

  • 上一篇 > 【反洗钱法律法规】金融机构客户受益所有人识别管理办法(征求意见稿)
  • 下一篇 > 宪法宣传周 | 2025年“宪法宣传周”来啦!

底部

Company name

400-632-9997

客户服务咨询电话

走进齐盛

  • 企业介绍
  • 新闻公告
  • 企业文化
  • 信息公示
  • 党建工作

客户服务

  • 开户专区
  • 银期签约
  • 软件下载
  • 问题帮助
  • 业务办理

软件下载

  • 电脑交易软件
  • 手机交易软件
  • 模拟仿真软件
  • 程序化开发
  • 机房托管服务

网上营业厅

  • 通知公告
  • 交易提醒
  • 交易日历
  • 企业邮箱

研发中心

  • 团队介绍
  • 策略报告
  • 公司持仓
  • 基差数据
  • 核心观点
友情链接: 国家市场监督管理总局 中国证券监督管理委员会 中国期货业协会 山东期货业协会 淄博破产处置与招商投融资平台 淄博市财金集团 中国投资网

夜盘值班电话:0533-2160548 技术部:0533-2303283 客服服务电话:400-632-9997

©版权所有山东齐盛期货有限公司1993-   鲁公网安备37030302000210号 鲁ICP备09058867号-5 本站支持IPV6访问


齐盛官方微信

齐策官方微信

  • 客服热线:

    400-632-9997
  • app下载
  • 官方微信

齐盛期货官网全新上线拉!

优化建议请点击